AI智能体开发全流程实战:从架构设计到生产部署

本文详细讲解AI智能体开发的完整流程,涵盖环境准备、架构设计、核心实现、工具集成、性能调优和生产部署六大阶段。通过LangChain实战代码演示,帮你掌握从零构建企业级AI智能体的全部关键技能。文章结合2026年最新行业实践,包括国电南瑞智能体平台、地平线舱驾融合芯片等前沿案例,是AI开发者入门智能体开发的必读教程。

前言

2026年,AI智能体(AI Agent)已经成为企业智能化转型的核心驱动力。从国电南瑞发布的企业级智能体平台"南瑞瑞元",到地平线即将推出的舱驾融合智能体芯片,再到Google Cloud在Next大会上力推的Agentic AI战略,智能体技术正在从实验室走向千行百业。

然而,对于开发者而言,如何从零开始构建一个真正可用的AI智能体,仍然是一个充满挑战的任务。本文将结合最新行业实践,详细讲解AI智能体开发的完整流程,帮助你掌握从需求分析到生产部署的全部关键环节。

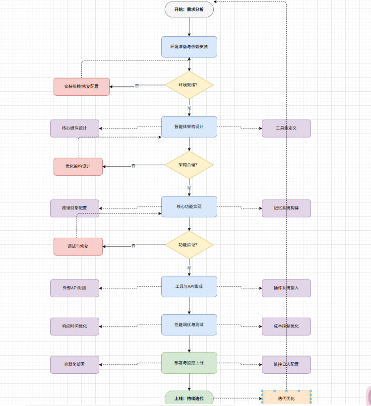
AI智能体开发流程.webpAI智能体开发流程

一、为什么需要系统化的智能体开发方法论

很多开发者在初接触智能体时,往往会陷入一个误区:将智能体简单理解为"大模型+提示词"的组合。这种理解在demo阶段或许够用,但一旦涉及到生产环境,就会暴露出无数问题:

  • 对话上下文过长导致响应缓慢

  • 工具调用频繁但成功率低下

  • 多轮交互后模型"遗忘"关键信息

  • 部署后难以监控和调试

要解决这些问题,需要一套系统化的开发方法论。本文将带你走过智能体开发的六个核心阶段,每个阶段都有明确的目标和验收标准。

AI智能体开发流程图.webpAI智能体开发流程图

二、环境准备与依赖安装

2.1 基础环境配置

构建AI智能体的第一步是搭建稳定可靠的开发环境。这里推荐使用Python 3.10+作为运行时环境,并建议通过虚拟环境进行依赖管理:

# 创建虚拟环境
python -m venv agent-env
source agent-env/bin/activate  # Linux/Mac
# agent-env\Scripts\activate  # Windows

# 核心依赖安装
pip install langchain langchain-openai langchain-community
pip install python-dotenv  # 环境变量管理
pip install sqlalchemy  # 数据库连接
pip install redis  # 缓存层


2.2 API密钥与配置管理

生产环境的API密钥绝不能硬编码在代码中。建议使用环境变量或专业的密钥管理服务:

from dotenv import load_dotenv
import os

load_dotenv()  # 加载.env文件

# 获取API密钥
openai_api_key = os.getenv("OPENAI_API_KEY")
anthropic_api_key = os.getenv("ANTHROPIC_API_KEY")


2.3 常见环境问题排查

问题现象可能原因解决方案
API调用超时网络问题或限流检查代理配置,增加重试机制
模型响应质量差温度参数设置不当降低temperature至0.3-0.5
上下文溢出累积token过多实施消息截断策略


三、智能体架构设计

3.1 核心组件划分

一个完整的AI智能体通常包含以下核心组件:

推理引擎(Reasoning Engine):负责理解和生成自然语言,决定下一步行动。当前主流方案包括ReAct(推理+行动)、CoT(思维链)等模式。

记忆系统(Memory System):分为短期记忆(当前会话)和长期记忆(持久化存储)。短期记忆通常用滑动窗口实现,长期记忆则依赖向量数据库。

工具层(Tool Layer):智能体与外部世界交互的接口。每个工具都是一个可执行的函数或API调用。

规划器(Planner):将复杂任务分解为可执行的子任务序列。

3.2 架构模式选择

根据应用场景的不同,可以选择不同的架构模式:

单智能体架构:适用于任务相对简单、流程固定的场景。优点是实现简单、调试方便。

多智能体协作架构:适用于复杂任务的分解与协同。例如,一个智能体负责意图识别,另一个负责任务执行,再有一个负责结果验证。

分层架构:大型企业级应用通常采用分层设计,底层是基础设施层,中间是能力服务层,顶层是业务应用层。

3.3 架构设计评审清单

在完成架构设计后,建议从以下维度进行自检:

  • 扩展性:新增工具或能力时是否需要大幅修改现有代码

  • 可观测性:关键节点的日志和监控是否完备

  • 容错性:单个组件失败是否会导致整体崩溃

  • 成本可控性:API调用频率和token消耗是否在预算范围内

四、核心功能实现

4.1 推理引擎配置

以LangChain为例,配置一个基础的ReAct智能体:

from langchain.agents import AgentType, initialize_agent
from langchain_openai import ChatOpenAI
from langchain.tools import Tool
from langchain import hub

# 初始化大模型
llm = ChatOpenAI(
    model="gpt-4-turbo",
    temperature=0.3,
    max_tokens=2000
)

# 定义工具
def search_database(query: str) -> str:
    """搜索数据库中的相关信息"""
    # 实现搜索逻辑
    return "搜索结果"

tools = [
    Tool(
        name="数据库搜索",
        func=search_database,
        description="当需要查询结构化数据时使用此工具"
    )
]

# 初始化智能体
agent = initialize_agent(
    tools=tools,
    llm=llm,
    agent=AgentType.STRUCTURED_CHAT_ZERO_SHOT_REACT,
    verbose=True
)


4.2 记忆系统构建

记忆系统是智能体"记得住"的关键。一个实用的方案是结合短期记忆和长期记忆:

from langchain.memory import ConversationBufferMemory
from langchain_community.vectorstores import Chroma
from langchain_openai import OpenAIEmbeddings

class HybridMemory:
    def __init__(self):
        # 短期记忆:滑动窗口
        self.short_term = ConversationBufferMemory(
            memory_key="chat_history",
            output_key="output",
            max_token_limit=2000
        )
        
        # 长期记忆:向量数据库
        self.long_term = Chroma(
            persist_directory="./memory_db",
            embedding_function=OpenAIEmbeddings()
        )
    
    def add_interaction(self, text: str):
        """添加交互记录到记忆"""
        # 添加到短期记忆
        self.short_term.chat_memory.add_user_message(text)
        
        # 异步添加到长期记忆
        self.long_term.add_texts([text])
    
    def retrieve(self, query: str, top_k: int = 5):
        """检索相关记忆"""
        return self.long_term.similarity_search(query, k=top_k)


4.3 工具调用设计原则

工具是智能体能力的延伸。在设计工具时,需要注意:

职责单一:每个工具只做一件事,保持功能纯粹

描述清晰:工具的描述(description)会直接影响模型的调用决策,必须准确描述工具的用途和参数格式

错误处理:工具调用可能失败,需要定义清晰的错误码和错误信息

幂等性:在可能的情况下,使工具调用具有幂等性,方便重试和调试

五、工具与API集成

5.1 外部API对接

在实际应用中,智能体往往需要调用各种外部API。以下是一个典型的API集成模式:

import requests
from typing import Dict, Any

class APIClient:
    def __init__(self, base_url: str, api_key: str):
        self.base_url = base_url
        self.headers = {
            "Authorization": f"Bearer {api_key}",
            "Content-Type": "application/json"
        }
    
    def call_tool(self, endpoint: str, params: Dict[str, Any]) -> str:
        try:
            response = requests.post(
                f"{self.base_url}/{endpoint}",
                json=params,
                headers=self.headers,
                timeout=30
            )
            response.raise_for_status()
            return response.json()
        except requests.exceptions.Timeout:
            return '{"error": "请求超时"}'
        except requests.exceptions.RequestException as e:
            return f'{{"error": "{str(e)}"}}'


5.2 插件系统设计

为了让智能体具备更好的扩展性,建议设计一套插件机制

from abc import ABC, abstractmethod
from typing import List

class BasePlugin(ABC):
    @property
    @abstractmethod
    def name(self) -> str:
        pass
    
    @property
    @abstractmethod
    def description(self) -> str:
        pass
    
    @abstractmethod
    def execute(self, **kwargs) -> str:
        pass

class PluginManager:
    def __init__(self):
        self._plugins: List[BasePlugin] = []
    
    def register(self, plugin: BasePlugin):
        self._plugins.append(plugin)
    
    def get_tools(self) -> List[Tool]:
        return [
            Tool(
                name=plugin.name,
                func=plugin.execute,
                description=plugin.description
            )
            for plugin in self._plugins
        ]


六、性能调优与测试

6.1 响应时间优化

智能体的响应延迟直接影响用户体验。以下是几个关键优化点:

流式输出:启用流式输出(streaming)可以让用户更快看到首字响应:

from langchain_openai import ChatOpenAI

llm = ChatOpenAI(
    model="gpt-4-turbo",
    streaming=True,
    callbacks=[
        StreamingStdOutCallbackHandler()
    ]
)


缓存策略:对于重复或相似的查询,使用缓存可以显著降低响应时间。可以使用Redis实现简单的查询缓存:

import hashlib
import json

def cached_call(func, query: str, ttl: int = 3600):
    cache_key = hashlib.md5(query.encode()).hexdigest()
    
    # 尝试从缓存获取
    cached = redis.get(cache_key)
    if cached:
        return json.loads(cached)
    
    # 执行调用
    result = func(query)
    
    # 存入缓存
    redis.setex(cache_key, ttl, json.dumps(result))
    return result


6.2 成本控制

大模型API调用是主要成本来源。以下策略可以有效控制成本:

精确的上下文截断:根据任务需求调整上下文窗口大小,避免不必要的token消耗

模型选择:简单任务使用更便宜的模型(如GPT-3.5-Turbo),复杂推理再使用高端模型

批处理:将可以并行处理的请求合并发送

6.3 测试用例设计

智能体的测试需要覆盖多种场景:

import pytest

def test_agent_basic_query():
    """测试基础查询功能"""
    response = agent.run("今天北京的天气怎么样?")
    assert "天气" in response.lower()

def test_agent_tool_calling():
    """测试工具调用"""
    response = agent.run("帮我查询2024年GDP数据")
    # 验证是否调用了数据查询工具
    assert any(trace["tool"] == "database_search" for trace in agent.trace)

def test_agent_error_handling():
    """测试错误处理"""
    response = agent.run("执行一个不存在的操作")
    assert "无法" in response or "失败" in response


七、部署与监控

7.1 容器化部署

将智能体应用容器化是现代部署的标准做法:

FROM python:3.10-slim

WORKDIR /app

COPY requirements.txt .
RUN pip install --no-cache-dir -r requirements.txt

COPY . .

CMD ["gunicorn", "-w", "4", "-b", "0.0.0.0:8000", "app:app"]


7.2 监控与日志

生产环境的监控至关重要。建议关注以下指标:

业务指标:任务成功率、平均响应时间、用户满意度

技术指标:API调用成功率、错误率、资源使用率

成本指标:Token消耗、API费用

import logging
from prometheus_client import Counter, Histogram, generate_latest

# 定义指标
request_count = Counter('agent_requests_total', 'Total requests')
request_duration = Histogram('agent_request_duration_seconds', 'Request duration')

# 在请求处理中记录
@request_duration.time()
def handle_request(query: str):
    request_count.inc()
    # 处理逻辑...


八、总结与展望

AI智能体开发是一个系统工程,需要开发者在架构设计、工程实现、运维监控等多个维度都具备扎实的能力。本文从环境准备、架构设计、核心实现、工具集成、性能优化到部署上线,详细讲解了智能体开发的完整流程。

随着大模型技术的持续演进和行业应用的深入,智能体的开发范式也在不断迭代。建议开发者在掌握本文所述基础方法的同时,持续关注行业最新动态,如Google Cloud在Agentic AI领域的最新实践,以及多模态智能体、具身智能等新兴方向。

记住,一个优秀的AI智能体不仅仅是技术堆砌,更是对用户需求的深刻理解和对产品体验的持续打磨。祝你在智能体开发的道路上有所收获!

来源: 互联网
本文观点不代表区块经立场,不承担法律责任,文章及观点也不构成任何投资意见。

赞 ()

相关推荐

  • AI智能体开发全流程实战:从架构设计到生产部署

    本文详细讲解AI智能体开发的完整流程,涵盖环境准备、架构设计、核心实现、工具集成、性能调优和生产部署六大阶段。通过LangChain实战代码演示,帮你掌握从零构建企业级AI智能体的全部关键技能。文章结合2026年最新行业实践,包括国电南瑞智能体平台、地平线舱驾融合芯片等前沿案例,是AI开发者入门智能体开发的必读教程。

    2026年04月13日 17点07分
  • AI视频生成从入门到精通:新手避坑与效率提升实战指南

    AI视频生成工具正在快速普及,从创作者到企业团队,越来越多的人开始尝试用这类工具提升内容生产效率。本文分享了一套实战方法:提示词写作需要具体描述主体、清晰说明动作、完整设定场景、明确风格指令;善用参考图能提升生成一致性;短片段分段生成比一次性长视频出片率更高;同一提示词多次生成可获得不同变体。同时对HappyHorse、Seedance 2.0、可灵3.0、PixVerse等主流工具进行了横评对比。

    2026年04月12日 09点39分
  • AI提示词编写技巧:掌握这个万能公式,让AI输出质量翻倍

    你是否曾对着ChatGPT说了一大堆,得到的回复却完全不是你想要的?问题很可能不在AI,而是你的提示词太模糊。本文分享一套经过实战验证的AI提示词编写方法论:输出质量=清晰度×密度×约束×迭代的万能公式,以及七要素结构框架。还包含三明治结构、反向约束、思维链引导等实战技巧。

    2026年04月11日 09点26分
  • MiniMax注册教程2026最新版:从注册到获取API密钥全流程指南

    MiniMax是国内头部AI大模型平台,支持文本、语音、视频、图像、音乐等多模态能力。本教程详细介绍MiniMax开放平台的完整注册流程,涵盖手机号和邮箱两种注册方式、实名认证步骤、API密钥获取与验证方法,以及企业团队子账号创建规范。

    2026年04月11日 09点09分
  • AI音乐创作入门指南:从零开始用AI工具制作你的第一首歌

    音乐创作曾是专业领域专属,如今借助AI工具,任何人都能将灵感变为完整歌曲。本文为零基础用户详解AI音乐创作全流程:工具选择、提示词编写技巧、生成与迭代方法、后期处理建议,以及Cover功能使用注意事项。AI降低了音乐创作门槛,但认真打磨每首作品的态度不能少。

    2026年04月12日 09点06分
  • 2026 AI 副业实战教程:4 个零成本高收益项目,30 天稳定月入 5000+

    2026 年是 AI 副业的爆发之年,零代码 AI 工具的成熟让普通人无需任何技术和资金投入,就能利用 AI 开启副业增收之路。本文基于 2026 年 4 月最新市场数据和真实成功案例,精选了 4 个门槛最低、变现最快、竞争最小的 AI 副业项目,从项目定位、操作流程、获客方法到收益预期进行了全流程手把手教学。文章还总结了 AI 副业变现的 3 个核心逻辑和新手最容易踩的 6 个坑,并提供了一份可直接执行的 30 天启动计划,帮助读者在 30 天内实现从 0 到 1 的突破,获得稳定的副业收入。

    2026年04月08日 15点55分
  • 2026 扣子 AI 工作流实战教程:3 个能直接赚钱的自动化方案,手把手教你搭建

    2026 年扣子 AI 2.0 版本的核心竞争力已从智能体搭建升级为全流程自动化工作流,它能串联数据抓取、AI 分析、内容生成、多平台发布等所有环节,真正实现 "一次搭建,永久自动运行"。本文基于 2026 年 4 月最新版本,精选了 3 个经过市场验证、变现能力最强的扣子 AI 工作流,从节点配置、提示词模板、测试调试到部署上线进行了全流程手把手教学。文章还分享了工作流优化的 6 个核心技巧和新手避坑指南,帮助读者在 1 天内搭建出属于自己的 AI 自动化系统,实现效率翻倍和被动收入。

    2026年04月08日 15点24分
  • 2026 AI 实战教程:零代码 3 天速成,5 个能直接赚钱的核心技能

    2026 年 AI 技术已全面平民化,无需任何编程基础,普通人也能通过 AI 工具实现效率翻倍和副业增收。本文基于扣子 AI 2.0 和豆包 4.0 最新版本,打造了一套完整的零代码 AI 实战教程,从基础工具配置到 5 个核心技能的分步教学,每一步都配有详细操作截图和真实案例。文章还总结了新手最容易踩的 7 个坑和高效学习方法,帮助读者在 3 天内掌握 AI 核心技能,快速应用到工作和副业中,实现从 "会用 AI" 到 "用好 AI" 的跨越。

    2026年04月07日 15点56分
  • 2026 AI 变现实操指南:5 个零代码高收益项目,普通人月入过万的完整路径

    2026 年是 AI 从技术概念走向商业变现的爆发之年,智能体技术的成熟让普通人无需代码基础也能打造属于自己的 AI 产品并实现盈利。本文基于 2026 年 4 月最新市场数据和真实成功案例,精选了 5 个最落地、门槛最低、收益最高的 AI 变现项目,从项目定位、操作步骤、投入成本、收益预期到获客渠道进行了全方位拆解。文章还总结了 AI 变现的 3 个核心原则和新手最容易踩的 5 个坑,帮助读者避开陷阱,快速开启 AI 副业之路,实现从 "用 AI" 到 "靠 AI 赚钱" 的转变。

    2026年04月06日 14点37分
  • 零基础 AI Agent 自动化工作流实战教程:30 分钟搭建个人 AI 助理 解放 90% 重复工作

    本文聚焦职场人、运营、开发者最头疼的重复工作痛点,提供一套零基础可落地的 AI Agent 自动化工作流实战教程。文章从 AI Agent 工作流的核心价值、前置工具准备、全流程搭建步骤、效果调优技巧、常见问题避坑指南五大维度,拆解无需代码基础即可完成的自动化工作流搭建方法,以 "自动化周报生成" 为实战案例,附带可直接复制的提示词模板与配置参数,30 分钟即可搭建专属个人 AI 助理,自动完成周报、数据整理、邮件回复、内容排版等重复工作,大幅提升工作效率。

    2026年04月03日 12点58分
  • 零基础 AI 批量 SEO 内容生成实战教程:30 分钟搭建全自动化内容生产链路 全平台适配

    本文聚焦个人网站站长、自媒体从业者、SEO 运营的核心内容生产痛点,提供一套零基础可落地、全流程可复用的 AI 批量 SEO 内容生成实战教程。文章从 AI 内容生成的 SEO 核心逻辑、前置工具准备、全流程操作步骤、内容质量调优、搜索引擎避坑指南五大维度,拆解从关键词挖掘到批量出稿的完整自动化链路,附带可直接复制的 SEO 结构化提示词模板,无需代码基础,30 分钟即可完成搭建,帮助读者解决内容生产效率低、SEO 排名难、原创度不足的核心问题,大幅降低内容创作成本,快速掌握 AI 内容创作的核心实战技能。

    2026年04月01日 16点22分
  • AI变现模式2026:从内容创作到企业服务的多元化路径

    2026年AI商业化进入深水区,从内容创作到企业服务形成多元化变现路径。本文基于最新行业数据与案例,深度分析AI内容创作、工具付费、咨询服务、流程自动化等主流变现模式,提供技术门槛评估、市场机会分析、风险评估及实操建议,涵盖ROI测算与商业模式设计。适合创业者、产品经理及企业决策者参考,把握AI变现黄金机遇。

    2026年04月01日 15点41分
  • AI智能体在客服领域的实战应用:从概念验证到规模化部署

    2026年AI商业化进入深水区,从内容创作到企业服务形成多元化变现路径。本文基于最新行业数据与案例,深度分析AI内容创作、工具付费、咨询服务、流程自动化等主流变现模式,提供技术门槛评估、市场机会分析、风险评估及实操建议,涵盖ROI测算与商业模式设计。适合创业者、产品经理及企业决策者参考,把握AI变现黄金机遇。

    2026年04月01日 15点34分
  • 零基础开源大模型本地部署实战教程:30 分钟搞定离线 AI 搭建 零成本全流程可复用

    本文聚焦开源大模型本地部署的核心需求,为零基础用户提供一套完整可落地、零成本的 AI 实战教程。文章从开源大模型本地部署的核心优势、环境前置准备、全流程部署步骤、效果调优技巧、常见问题避坑指南五个维度,拆解普通家用电脑即可完成的离线大模型搭建方法,全程附带可直接复制的操作命令,无需 API 密钥、无需高端算力、无代码基础也能 30 分钟完成部署,帮助读者彻底解决大模型数据隐私泄露、API 调用付费、联网限制等核心痛点,快速掌握开源 AI 落地实战核心技能。

    2026年04月01日 15点09分
  • 2026年AI生活实验室:智能家居、健康管理与个人助手的革命

    探索2026年AI生活实验室的三大革命性应用:智能家居从被动响应到主动服务,AI健康管理实现全周期守护,个人助手从聊天伙伴升级为行动执行者。本文深度解析技术原理、实际案例与用户体验,揭示AI如何从奢侈品变为生活必需品,为读者提供前沿的智能生活指南。

    2026年04月01日 14点02分
  • ChatGPT实战教程:从零基础到高效使用的完整指南

    本教程为AI初学者提供完整的ChatGPT实战指南,从零开始手把手教学。内容涵盖两种主流访问方式(镜像站与官方访问)、基础对话技巧、高效提示词编写方法,以及写作辅助、代码学习等实用场景。特别针对初学者常见误区进行详细解析,包括盲目相信输出、提示词模糊、数据隐私忽视等问题,并提供具体改进方案。通过学习本教程,你将能够快速掌握ChatGPT的核心使用技能,显著提升学习和工作效率。

    2026年03月31日 17点42分

发表回复

评论列表

点击查看更多

    联系我们

    在线咨询: QQ交谈

    微信:叁叁

    邮件:794033364@qq.com

    工作时间:周一至周五,9:30-18:30,节假日休息

    微信